OpenClaw 的记忆机制
大多数 AI 记忆系统将上下文存储在您无法检查的专有数据库中。OpenClaw 采用了不同的方法。
微信 ezpoda免费咨询:AI编程 | AI模型微调| AI私有化部署
AI工具导航 | Tripo 3D | Meshy AI | ElevenLabs | KlingAI | ArtSpace | Phot.AI | InVideo
OpenClaw 是一个在您自己的硬件上运行的开源 AI 助手。它在 WhatsApp、Telegram、Slack、Discord 等多个平台上工作。该项目于 2025 年 11 月作为 Clawdbot 开始,在收到 Anthropic 的商标投诉后更名为 Moltbot,最终确定为 OpenClaw。超过 190,000 个 GitHub 星标。MIT 许可证。
大多数 AI 记忆系统将上下文存储在您无法检查的专有数据库中。OpenClaw 采用了不同的方法。它将所有内容写入磁盘上的普通 Markdown 文件,使用混合搜索对它们进行索引,并在需要时检索相关上下文。您可以使用 Git 打开、编辑和版本控制这些文件。这些文件就是记忆。
1、OpenClaw 记忆的两种类型
OpenClaw 记忆分为两层,每一层都作为工作区目录中的 Markdown 文件存储(默认:~/.openclaw/workspace)。
长期记忆: MEMORY.md
这个文件保存持久的事实。决策、偏好、重复模式。它在私有会话开始时被加载到系统提示词中(从不进行群组聊天,出于隐私考虑)。
这里的内容示例:
- "用户更喜欢 Python 而不是 JavaScript"
- "项目使用 PostgreSQL 15"
- "提交前总是运行测试"
每日日志: memory/YYYY-MM-DD.md
这些是用于运行上下文的仅追加文件。今天发生了什么。哪些任务正在进行中。对话中的笔记。与 MEMORY.md 不同,每日日志不会自动注入到提示词中。AI 在需要最近的上下文时,使用其内置的 memory_search 和 memory_get 工具按需检索它们。
划分很简单:如果信息下个月还重要,它就进入 MEMORY.md。如果它今天重要,它就进入每日日志。

2、OpenClaw 记忆搜索如何工作
将记忆存储在文件中很简单。当 AI 需要时找到正确的记忆是困难的部分。
OpenClaw 使用混合搜索,结合两种不同的方法来查找相关记忆。
2.1 向量搜索(语义)
当保存记忆文件时,OpenClaw 将其分解为大约 400 个令牌的块,块之间有 80 个令牌的重叠。每个块都使用嵌入模型(OpenAI、Gemini、Voyage 或本地模型)转换为数字表示(称为嵌入)。
当 AI 需要回忆某事时,查询也会被嵌入。然后系统使用余弦距离找到嵌入与查询嵌入最接近的块。这捕获语义匹配。搜索"数据库偏好"会找到一个块说"总是使用 PostgreSQL",即使单词完全不同。
这些嵌入存储在 ~/.openclaw/memory/{agentId}.sqlite 中的 SQLite 数据库中,使用 sqlite-vec 扩展进行快速最近邻查找。
2.2 关键词搜索(BM25)
向量搜索擅长意义。它并不总是擅长精确术语。如果您搜索"PostgreSQL 15.4"而记忆正是这样说的,关键词匹配比语义匹配更可靠。
OpenClaw 使用 SQLite 的 FTS5(全文搜索)模块进行 BM25 关键词排名。这处理精确短语、特定名称和技术术语。
2.3 结合两种结果
两次搜索并行运行。每次返回一个候选池(默认:4x 最终结果计数)。系统使用加权评分合并它们:
最终分数 = (向量分数 x 0.7) + (关键词分数 x 0.3)
向量搜索获得 70% 的权重,因为在大多数情况下语义理解更重要。关键词搜索获得 30% 以捕获精确匹配。低于最小相关性分数的结果被过滤掉。前 6 个结果(默认)作为 Markdown 片段返回给 AI,每个片段大约 700 个字符,带有文件路径和行号。
AI 通过两个内置工具访问它:memory_search 用于跨所有索引文件的混合查询,memory_get 用于通过路径读取特定文件。如果用户问"我们使用什么数据库?",AI 调用 memory_search,从 MEMORY.md 获取相关块,并回答。
3、上下文窗口问题
每个 AI 模型都有一个上下文窗口。它是一次可以处理的文本总量。对于 200K 令牌模型,这大约是 150,000 个单词。听起来很多,但长对话会将其填满。
当上下文窗口填满时,AI 无法处理更多输入。大多数系统只是失败或切断较旧的消息。OpenClaw 通过自动压缩来处理这个问题。
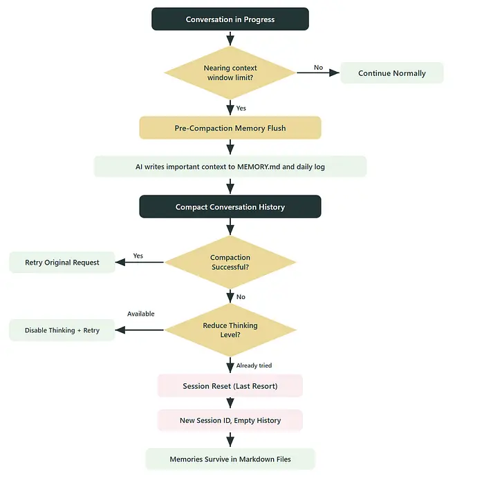
OpenClaw 记忆如何处理自动压缩
当会话接近上下文限制时,OpenClaw 压缩对话历史。这是序列:
- 检测。 OpenClaw 监控令牌使用情况。当它达到阈值(上下文窗口减去保留令牌减去软缓冲区)时,它会触发压缩。
- 压缩前记忆刷新。 在压缩之前,OpenClaw 触发一个静默回合。它告诉 AI:"您即将失去上下文。现在将任何重要内容写入记忆文件。" AI 将持久信息保存到
MEMORY.md或每日日志。这是一个安全网。通过在会话状态中跟踪计数器来防止双重刷新。 - 压缩。 SDK 压缩对话历史。它在压缩冗余交换的同时保留事实信息和决策。时间顺序被保留。工具使用结果被保留。
- 重试。 触发溢出的原始请求使用压缩后的历史记录重试。
如果压缩本身失败(压缩请求超过其自己的上下文限制),OpenClaw 回退到会话重置。它生成一个新的会话 ID 并重新开始。这是最后手段。对话上下文丢失,但在刷新期间保存的记忆在 Markdown 文件中幸存。
OpenClaw 还有额外的回退机制(例如降低模型的思考级别)以从持久溢出情况中恢复。

4、嵌入提供商和可选功能
OpenClaw 按此顺序自动选择嵌入提供商:首先是本地模型(完全离线,无 API 调用),然后是 OpenAI、Gemini 或 Voyage(如果有 API 密钥可用)。如果您希望没有任何东西离开您的机器,本地选项很重要。云选项更快,需要的设置更少。嵌入缓存防止在重新索引期间重新处理未更改的块。
两个实验性功能扩展了基础系统。QMD 后端完全在您的机器上作为辅助进程运行 BM25 + 向量 + 重新排序。会话记忆(启用时)在工作区文件旁边索引对话记录,以便 AI 可以搜索过去的对话,而不仅仅是显式保存的内容。
5、权衡
OpenClaw 记忆背后的核心原则是文件是事实的来源。SQLite 索引派生自它们。如果删除索引,它会重建。如果编辑文件,索引会在下次同步时更新。
您获得的:对 AI 记住的内容有完全透明度,能够通过编辑文本文件来纠正它,以及可移植性(复制文件夹,记忆随附)。
您失去的:关系映射。OpenClaw 的原生记忆不构建知识图或跟踪概念如何相互连接。它找到相关块,但它不推理它们之间的连接。第三方集成如 Cognee 和 Mem0 为需要它们的团队添加基于图的功能。
作为构建自动化工具的人,文件优先方法是我发现最实用的部分。能够打开 MEMORY.md 并看到 AI 恰好保留了什么(并修复它弄错的内容)消除了大多数 AI 记忆系统仍然有的猜测层。
6、常见问题
OpenClaw 记忆在会话之间持久化吗?
是的。OpenClaw 将记忆写入磁盘上的 Markdown 文件。这些文件跨会话、重启和频道切换幸存。在会话开始时,MEMORY.md 自动注入到系统提示词中。每日日志不会自动加载,但 AI 可以通过其搜索工具按需检索它们。
OpenClaw 在哪里存储记忆文件?
默认情况下,在 ~/.openclaw/workspace 中。长期事实进入 MEMORY.md。每日上下文进入 memory/YYYY-MM-DD.md。SQLite 索引位于 ~/.openclaw/memory/{agentId}.sqlite。
我可以手动编辑 OpenClaw 记忆吗?
是的。记忆文件是普通 Markdown。在任何文本编辑器中打开它们,进行更改,索引会在下次同步时更新。这是相对于使用专有存储的系统的主要优势之一。
OpenClaw 记忆离线工作吗?
存储和基于文件的检索在本地工作。嵌入生成需要本地模型或 API 调用(OpenAI、Gemini 或 Voyage)。如果没有任何嵌入提供商,搜索回退到仅 BM25 关键词匹配。
7、结束语
下面是OpenClaw记忆实现的快速总结:
- 存储: 普通 Markdown 文件(MEMORY.md + 每日日志)
- 索引: 400 令牌块,80 令牌重叠
- 搜索: 混合:向量(70%)+ BM25 关键词(30%)
- 数据库: 带有 sqlite-vec 和 FTS5 的 SQLite
- 压缩: 接近上下文窗口限制时自动压缩
- 记忆刷新: 压缩前静默保存以防止数据丢失
- 回退: 如果压缩失败则重置会话
- 提供商: 本地、OpenAI、Gemini 或 Voyage 嵌入
官方 OpenClaw 记忆文档 详细介绍了配置选项。
原文链接: How OpenClaw Memory Works
汇智网翻译整理,转载请标明出处